numpy.random.RandomState.logseries#

方法

random.RandomState.logseries(p, size=None)#

从对数级数分布中抽取样本.

样本是从具有指定形状参数的对数级数分布中抽取的,0 <= p < 1.

备注

新代码应使用 Generator 实例的 logseries 方法;请参阅 快速开始.

参数:
p浮点数或浮点数的类数组对象

分布的形状参数.必须在范围 [0, 1) 内.

size整数或整数的元组,可选

输出形状.如果给定的形状是,例如,``(m, n, k)``,那么会抽取 m * n * k 个样本.如果大小是 None``(默认),当 ``p 是标量时返回一个单一值.否则,会抽取 np.array(p).size 个样本.

返回:
outndarray 或标量

从参数化的对数级数分布中抽取样本.

参见

scipy.stats.logser

概率密度函数、分布或累积密度函数等.

random.Generator.logseries

应该用于新代码.

备注

对数级数分布的概率密度为

\[P(k) = \frac{-p^k}{k \ln(1-p)},\]

其中 p = 概率.

对数级数分布经常用于表示物种丰富度和出现率,最早由Fisher、Corbet和Williams在1943年提出 [2].它也可以用于模拟在汽车中看到的乘客数量 [3].

参考文献

[1]

Buzas, Martin A.; Culver, Stephen J., 通过出现次数的对数级数分布理解区域物种多样性:BIODIVERSITY RESEARCH 多样性与分布, 第5卷, 第5期, 1999年9月, 页码. 187-195(9).

[2]

Fisher, R.A., A.S. Corbet, 和 C.B. Williams. 1943. 物种数量与动物种群随机样本中个体数量之间的关系.动物生态学杂志, 12:42-58.

[3]

D. J. Hand, F. Daly, D. Lunn, E. Ostrowski, A Handbook of Small Data Sets, CRC Press, 1994.

[4]

Wikipedia, “对数分布”, https://en.wikipedia.org/wiki/Logarithmic_distribution

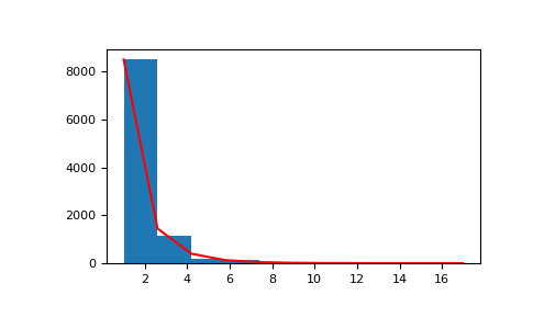
示例

从分布中抽取样本:

>>> a = .6
>>> s = np.random.logseries(a, 10000)
>>> import matplotlib.pyplot as plt
>>> count, bins, ignored = plt.hist(s)

# 绘制分布图

>>> def logseries(k, p):
...     return -p**k/(k*np.log(1-p))
>>> plt.plot(bins, logseries(bins, a)*count.max()/
...          logseries(bins, a).max(), 'r')
>>> plt.show()
../../../_images/numpy-random-RandomState-logseries-1.png