numpy.random.RandomState.pareto#

方法

random.RandomState.pareto(a, size=None)#

从具有指定形状的帕累托 II 或 Lomax 分布中抽取样本.

Lomax 或 Pareto II 分布是一个移动的 Pareto 分布.经典的 Pareto 分布可以通过将 Lomax 分布加 1 并乘以尺度参数 m (见注释)来获得.Lomax 分布的最小值为零,而对于经典的 Pareto 分布,它是 mu,其中标准 Pareto 分布的位置为 mu = 1.Lomax 也可以被视为广义 Pareto 分布(在 SciPy 中可用)的简化版本,其尺度设置为 1,位置设置为零.

帕累托分布必须大于零,并且没有上限.它也被称为”80-20规则”.在这种分布中,80%的权重在最小的20%范围内,而其余的20%填充剩余的80%范围.

备注

新代码应使用 Generator 实例的 pareto 方法;请参阅 快速开始.

参数:
a浮点数或浮点数的类数组对象

分布的形状.必须是正的.

size整数或整数的元组,可选

输出形状.如果给定的形状是,例如,``(m, n, k)``,那么会抽取 m * n * k 个样本.如果大小是 None``(默认),如果 ``a 是标量,则返回一个单一值.否则,会抽取 np.array(a).size 个样本.

返回:
outndarray 或标量

从参数化的帕累托分布中抽取样本.

参见

scipy.stats.lomax

概率密度函数、分布或累积密度函数等.

scipy.stats.genpareto

概率密度函数、分布或累积密度函数等.

random.Generator.pareto

应该用于新代码.

备注

帕累托分布的概率密度为

\[p(x) = \frac{am^a}{x^{a+1}}\]

其中 \(a\) 是形状,:math:m 是尺度.

帕累托分布,以意大利经济学家维尔弗雷多·帕累托命名,是一种在许多现实世界问题中有用的幂律概率分布.在经济学领域之外,它通常被称为布拉德福分布.帕累托开发这种分布来描述经济中的财富分布.它还在保险、网页访问统计、油田规模以及许多其他问题中找到了应用,包括Sourceforge中项目的下载频率 [1].它是所谓的”胖尾”分布之一.

参考文献

[1]

Francis Hunt 和 Paul Johnson,关于 Sourceforge 项目的 Pareto 分布.

[2]

帕累托, V. (1896). 《政治经济学教程》. 洛桑.

[3]

Reiss, R.D., Thomas, M.(2001), 极值的统计分析, Birkhauser Verlag, Basel, pp 23-30.

[4]

Wikipedia, “帕累托分布”, https://en.wikipedia.org/wiki/Pareto_distribution

示例

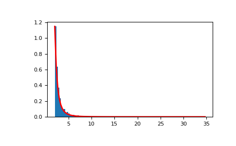
从分布中抽取样本:

>>> a, m = 3., 2.  # shape and mode
>>> s = (np.random.pareto(a, 1000) + 1) * m

显示样本的直方图,以及概率密度函数:

>>> import matplotlib.pyplot as plt
>>> count, bins, _ = plt.hist(s, 100, density=True)
>>> fit = a*m**a / bins**(a+1)
>>> plt.plot(bins, max(count)*fit/max(fit), linewidth=2, color='r')
>>> plt.show()
../../../_images/numpy-random-RandomState-pareto-1.png