numpy.random.RandomState.noncentral_f#

方法

random.RandomState.noncentral_f(dfnum, dfden, nonc, size=None)#

从非中心 F 分布中抽取样本.

样本是从具有指定参数的 F 分布中抽取的,`dfnum`(分子自由度)和 dfden`(分母自由度),其中两个参数都 > 1.`nonc 是非中心参数.

备注

新代码应使用 Generator 实例的 noncentral_f 方法;请参阅 快速开始.

参数:
dfnum浮点数或浮点数的类数组对象

分子自由度,必须大于0.

在 1.14.0 版本发生变更: 较早的 NumPy 版本要求 dfnum > 1.

dfden浮点数或浮点数的类数组对象

分母自由度,必须 > 0.

nonc浮点数或浮点数的类数组对象

非中心参数,分子均值平方和,必须 >= 0.

size整数或整数的元组,可选

输出形状.如果给定的形状是,例如,``(m, n, k)``,那么会抽取 m * n * k 个样本.如果大小是 None``(默认),当 ``dfnumdfdennonc 都是标量时,返回一个单一值.否则,会抽取 np.broadcast(dfnum, dfden, nonc).size 个样本.

返回:
outndarray 或标量

从参数化的非中心Fisher分布中抽取样本.

参见

random.Generator.noncentral_f

应该用于新代码.

备注

在计算实验的效力(效力 = 在特定替代假设为真时拒绝原假设的概率)时,非中心 F 统计量变得重要.当原假设为真时,F 统计量遵循中心 F 分布.当原假设不为真时,则它遵循非中心 F 统计量.

参考文献

[1]

Weisstein, Eric W. “非中心F分布.” 来自 MathWorld–A Wolfram 网络资源. https://mathworld.wolfram.com/NoncentralF-Distribution.html

[2]

Wikipedia, “非中心F分布”, https://en.wikipedia.org/wiki/Noncentral_F-distribution

示例

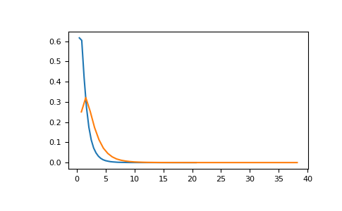
在一项研究中,对零假设的特定替代方案进行检验需要使用非中心F分布.我们需要计算分布尾部超过零假设F分布值的区域.我们将绘制两个概率分布以进行比较.

>>> dfnum = 3 # between group deg of freedom
>>> dfden = 20 # within groups degrees of freedom
>>> nonc = 3.0
>>> nc_vals = np.random.noncentral_f(dfnum, dfden, nonc, 1000000)
>>> NF = np.histogram(nc_vals, bins=50, density=True)
>>> c_vals = np.random.f(dfnum, dfden, 1000000)
>>> F = np.histogram(c_vals, bins=50, density=True)
>>> import matplotlib.pyplot as plt
>>> plt.plot(F[1][1:], F[0])
>>> plt.plot(NF[1][1:], NF[0])
>>> plt.show()
../../../_images/numpy-random-RandomState-noncentral_f-1.png