注意
点击here下载完整的示例代码
从零开始的NLP:使用序列到序列网络和注意力机制进行翻译¶
创建于:2017年3月24日 | 最后更新:2024年10月21日 | 最后验证:2024年11月5日
作者: Sean Robertson
本教程是一个三部分系列的一部分:
这是关于从零开始进行NLP的第三个也是最后一个教程,在这里我们编写自己的类和函数来预处理数据,以完成我们的NLP建模任务。
在这个项目中,我们将教一个神经网络从法语翻译成英语。
[KEY: > input, = target, < output]
> il est en train de peindre un tableau .
= he is painting a picture .
< he is painting a picture .
> pourquoi ne pas essayer ce vin delicieux ?
= why not try that delicious wine ?
< why not try that delicious wine ?
> elle n est pas poete mais romanciere .
= she is not a poet but a novelist .
< she not not a poet but a novelist .
> vous etes trop maigre .
= you re too skinny .
< you re all alone .
… 取得了不同程度的成功。
这是通过序列到序列网络这一简单但强大的想法实现的,其中两个循环神经网络共同工作,将一个序列转换为另一个序列。编码器网络将输入序列压缩成一个向量,而解码器网络将该向量展开成一个新的序列。
为了改进这个模型,我们将使用一个注意力机制,它允许解码器学习专注于输入序列的特定范围。
推荐阅读:
我假设你至少已经安装了PyTorch,了解Python,并且理解张量:
https://pytorch.org/ 安装说明
使用PyTorch进行深度学习:60分钟速成 以开始使用PyTorch
学习 PyTorch 示例 以获得广泛而深入的概述
面向前Torch用户的PyTorch 如果您是前Lua Torch用户
了解序列到序列网络及其工作原理也很有用:
你还会发现之前的教程 从零开始的NLP:使用字符级RNN进行名称分类 和 从零开始的NLP:使用字符级RNN生成名称 非常有帮助,因为这些概念分别与编码器和解码器模型非常相似。
需求
from __future__ import unicode_literals, print_function, division
from io import open
import unicodedata
import re
import random
import torch
import torch.nn as nn
from torch import optim
import torch.nn.functional as F
import numpy as np
from torch.utils.data import TensorDataset, DataLoader, RandomSampler
device = torch.device("cuda" if torch.cuda.is_available() else "cpu")
加载数据文件¶
该项目的数据集包含数千个英语到法语的翻译对。
Open Data Stack Exchange上的这个问题 引导我找到了开放翻译网站https://tatoeba.org/,该网站提供下载链接https://tatoeba.org/eng/downloads - 更棒的是,有人在这里将语言对分割成单独的文本文件:https://www.manythings.org/anki/
英语到法语的配对数据太大,无法包含在存储库中,因此请先下载到data/eng-fra.txt再继续。该文件是一个制表符分隔的翻译配对列表:
I am cold. J'ai froid.
注意
从 这里 下载数据并将其解压到当前目录。
类似于字符级RNN教程中使用的字符编码,我们将把语言中的每个单词表示为一个独热向量,或者一个除了一个位置(单词的索引)为1之外全为零的巨大向量。与语言中可能存在的几十个字符相比,单词的数量要多得多,因此编码向量要大得多。然而,我们会稍微作弊一下,将数据修剪为每种语言只使用几千个单词。
我们需要为每个单词提供一个唯一的索引,以便稍后用作网络的输入和目标。为了跟踪所有这些信息,我们将使用一个名为Lang的辅助类,该类具有单词→索引(word2index)和索引→单词(index2word)的字典,以及每个单词的计数word2count,稍后将用于替换稀有单词。
SOS_token = 0
EOS_token = 1
class Lang:
def __init__(self, name):
self.name = name
self.word2index = {}
self.word2count = {}
self.index2word = {0: "SOS", 1: "EOS"}
self.n_words = 2 # Count SOS and EOS
def addSentence(self, sentence):
for word in sentence.split(' '):
self.addWord(word)
def addWord(self, word):
if word not in self.word2index:
self.word2index[word] = self.n_words
self.word2count[word] = 1
self.index2word[self.n_words] = word
self.n_words += 1
else:
self.word2count[word] += 1
文件都是Unicode格式的,为了简化,我们将把Unicode字符转换为ASCII,将所有内容转换为小写,并去除大部分标点符号。
# Turn a Unicode string to plain ASCII, thanks to
# https://stackoverflow.com/a/518232/2809427
def unicodeToAscii(s):
return ''.join(
c for c in unicodedata.normalize('NFD', s)
if unicodedata.category(c) != 'Mn'
)
# Lowercase, trim, and remove non-letter characters
def normalizeString(s):
s = unicodeToAscii(s.lower().strip())
s = re.sub(r"([.!?])", r" \1", s)
s = re.sub(r"[^a-zA-Z!?]+", r" ", s)
return s.strip()
为了读取数据文件,我们将文件分割成行,然后将行分割成对。这些文件都是英语→其他语言,所以如果我们想从其他语言→英语翻译,我添加了reverse标志来反转这些对。
def readLangs(lang1, lang2, reverse=False):
print("Reading lines...")
# Read the file and split into lines
lines = open('data/%s-%s.txt' % (lang1, lang2), encoding='utf-8').\
read().strip().split('\n')
# Split every line into pairs and normalize
pairs = [[normalizeString(s) for s in l.split('\t')] for l in lines]
# Reverse pairs, make Lang instances
if reverse:
pairs = [list(reversed(p)) for p in pairs]
input_lang = Lang(lang2)
output_lang = Lang(lang1)
else:
input_lang = Lang(lang1)
output_lang = Lang(lang2)
return input_lang, output_lang, pairs
由于有大量的例句,并且我们希望快速训练一些内容,我们将数据集修剪为仅包含相对较短和简单的句子。这里的最大长度是10个单词(包括结尾的标点符号),并且我们正在过滤翻译为“我是”或“他是”等形式的句子(考虑到之前替换的撇号)。
MAX_LENGTH = 10
eng_prefixes = (
"i am ", "i m ",
"he is", "he s ",
"she is", "she s ",
"you are", "you re ",
"we are", "we re ",
"they are", "they re "
)
def filterPair(p):
return len(p[0].split(' ')) < MAX_LENGTH and \
len(p[1].split(' ')) < MAX_LENGTH and \
p[1].startswith(eng_prefixes)
def filterPairs(pairs):
return [pair for pair in pairs if filterPair(pair)]
准备数据的完整过程是:
读取文本文件并将其拆分为行,将行拆分为对
规范化文本,按长度和内容过滤
从句子对中生成单词列表
def prepareData(lang1, lang2, reverse=False):
input_lang, output_lang, pairs = readLangs(lang1, lang2, reverse)
print("Read %s sentence pairs" % len(pairs))
pairs = filterPairs(pairs)
print("Trimmed to %s sentence pairs" % len(pairs))
print("Counting words...")
for pair in pairs:
input_lang.addSentence(pair[0])
output_lang.addSentence(pair[1])
print("Counted words:")
print(input_lang.name, input_lang.n_words)
print(output_lang.name, output_lang.n_words)
return input_lang, output_lang, pairs
input_lang, output_lang, pairs = prepareData('eng', 'fra', True)
print(random.choice(pairs))
Reading lines...
Read 135842 sentence pairs
Trimmed to 11445 sentence pairs
Counting words...
Counted words:
fra 4601
eng 2991
['tu preches une convaincue', 'you re preaching to the choir']
Seq2Seq模型¶
循环神经网络(Recurrent Neural Network,简称RNN)是一种在序列上操作的网络,它使用自己的输出作为后续步骤的输入。
一个序列到序列网络,或 seq2seq网络,或编码器解码器 网络,是一个由两个RNN组成的模型,分别称为编码器和解码器。编码器读取 输入序列并输出单个向量,解码器读取 该向量以生成输出序列。
与使用单个RNN进行序列预测不同,其中每个输入对应一个输出,seq2seq模型使我们摆脱了序列长度和顺序的限制,这使其成为两种语言之间翻译的理想选择。
考虑句子 Je ne suis pas le chat noir → I am not the
black cat。输入句子中的大多数单词在输出句子中都有直接的翻译,但顺序略有不同,例如 chat noir 和 black cat。由于 ne/pas 结构,输入句子中还多了一个单词。直接从输入单词的序列生成正确的翻译会很困难。
使用seq2seq模型,编码器创建一个单一的向量,在理想情况下,将输入序列的“含义”编码为一个单一的向量——句子在某个N维空间中的一个点。
编码器¶
seq2seq网络的编码器是一个RNN,它为输入句子中的每个单词输出某个值。对于每个输入单词,编码器输出一个向量和一个隐藏状态,并将隐藏状态用于下一个输入单词。
class EncoderRNN(nn.Module):
def __init__(self, input_size, hidden_size, dropout_p=0.1):
super(EncoderRNN, self).__init__()
self.hidden_size = hidden_size
self.embedding = nn.Embedding(input_size, hidden_size)
self.gru = nn.GRU(hidden_size, hidden_size, batch_first=True)
self.dropout = nn.Dropout(dropout_p)
def forward(self, input):
embedded = self.dropout(self.embedding(input))
output, hidden = self.gru(embedded)
return output, hidden
解码器¶
解码器是另一个RNN,它接收编码器的输出向量并输出一系列单词以创建翻译。
简单解码器¶
在最简单的seq2seq解码器中,我们仅使用编码器的最后一个输出。 这个最后的输出有时被称为上下文向量,因为它编码了整个序列的上下文。这个上下文向量被用作解码器的初始隐藏状态。
在解码的每一步,解码器都会收到一个输入标记和隐藏状态。初始输入标记是字符串开始标记,第一个隐藏状态是上下文向量(编码器的最后一个隐藏状态)。
class DecoderRNN(nn.Module):
def __init__(self, hidden_size, output_size):
super(DecoderRNN, self).__init__()
self.embedding = nn.Embedding(output_size, hidden_size)
self.gru = nn.GRU(hidden_size, hidden_size, batch_first=True)
self.out = nn.Linear(hidden_size, output_size)
def forward(self, encoder_outputs, encoder_hidden, target_tensor=None):
batch_size = encoder_outputs.size(0)
decoder_input = torch.empty(batch_size, 1, dtype=torch.long, device=device).fill_(SOS_token)
decoder_hidden = encoder_hidden
decoder_outputs = []
for i in range(MAX_LENGTH):
decoder_output, decoder_hidden = self.forward_step(decoder_input, decoder_hidden)
decoder_outputs.append(decoder_output)
if target_tensor is not None:
# Teacher forcing: Feed the target as the next input
decoder_input = target_tensor[:, i].unsqueeze(1) # Teacher forcing
else:
# Without teacher forcing: use its own predictions as the next input
_, topi = decoder_output.topk(1)
decoder_input = topi.squeeze(-1).detach() # detach from history as input
decoder_outputs = torch.cat(decoder_outputs, dim=1)
decoder_outputs = F.log_softmax(decoder_outputs, dim=-1)
return decoder_outputs, decoder_hidden, None # We return `None` for consistency in the training loop
def forward_step(self, input, hidden):
output = self.embedding(input)
output = F.relu(output)
output, hidden = self.gru(output, hidden)
output = self.out(output)
return output, hidden
我鼓励你训练并观察这个模型的结果,但为了节省空间,我们将直接进入重点并介绍注意力机制。
注意力解码器¶
如果仅在编码器和解码器之间传递上下文向量,那么单个向量将承担编码整个句子的负担。
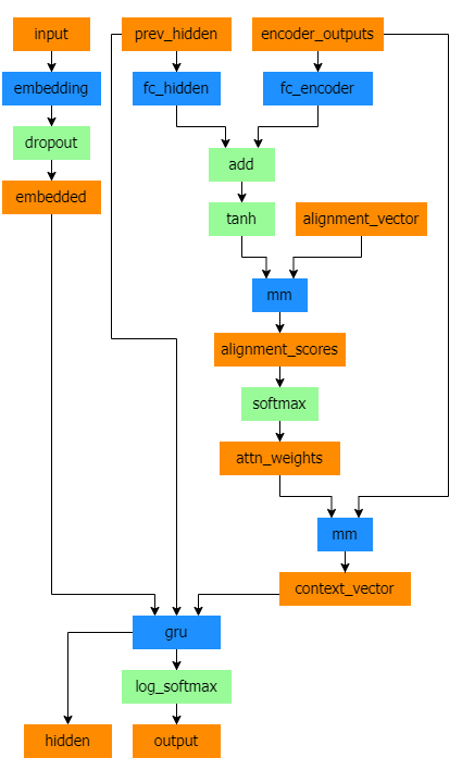
注意力机制允许解码器网络在解码器自身输出的每一步“聚焦”于编码器输出的不同部分。首先,我们计算一组注意力权重。这些权重将与编码器输出向量相乘,以创建一个加权组合。结果(在代码中称为attn_applied)应包含有关输入序列特定部分的信息,从而帮助解码器选择正确的输出词。
计算注意力权重是通过另一个前馈层 attn 完成的,使用解码器的输入和隐藏状态作为输入。由于训练数据中存在各种长度的句子,为了实际创建和训练这一层,我们必须选择一个它可以应用的最大句子长度(输入长度,用于编码器输出)。最大长度的句子将使用所有的注意力权重,而较短的句子将只使用前几个。
Bahdanau注意力,也称为加性注意力,是序列到序列模型中常用的一种注意力机制,特别是在神经机器翻译任务中。它由Bahdanau等人在他们的论文Neural Machine Translation by Jointly Learning to Align and Translate中提出。这种注意力机制采用了一个学习的对齐模型来计算编码器和解码器隐藏状态之间的注意力分数。它利用前馈神经网络来计算对齐分数。
然而,还有其他可用的注意力机制,例如Luong注意力, 它通过计算解码器隐藏状态和编码器隐藏状态之间的点积来计算注意力分数。它不涉及Bahdanau注意力中使用的非线性变换。
在本教程中,我们将使用Bahdanau注意力机制。然而,探索修改注意力机制以使用Luong注意力机制将是一个有价值的练习。
class BahdanauAttention(nn.Module):
def __init__(self, hidden_size):
super(BahdanauAttention, self).__init__()
self.Wa = nn.Linear(hidden_size, hidden_size)
self.Ua = nn.Linear(hidden_size, hidden_size)
self.Va = nn.Linear(hidden_size, 1)
def forward(self, query, keys):
scores = self.Va(torch.tanh(self.Wa(query) + self.Ua(keys)))
scores = scores.squeeze(2).unsqueeze(1)
weights = F.softmax(scores, dim=-1)
context = torch.bmm(weights, keys)
return context, weights
class AttnDecoderRNN(nn.Module):
def __init__(self, hidden_size, output_size, dropout_p=0.1):
super(AttnDecoderRNN, self).__init__()
self.embedding = nn.Embedding(output_size, hidden_size)
self.attention = BahdanauAttention(hidden_size)
self.gru = nn.GRU(2 * hidden_size, hidden_size, batch_first=True)
self.out = nn.Linear(hidden_size, output_size)
self.dropout = nn.Dropout(dropout_p)
def forward(self, encoder_outputs, encoder_hidden, target_tensor=None):
batch_size = encoder_outputs.size(0)
decoder_input = torch.empty(batch_size, 1, dtype=torch.long, device=device).fill_(SOS_token)
decoder_hidden = encoder_hidden
decoder_outputs = []
attentions = []
for i in range(MAX_LENGTH):
decoder_output, decoder_hidden, attn_weights = self.forward_step(
decoder_input, decoder_hidden, encoder_outputs
)
decoder_outputs.append(decoder_output)
attentions.append(attn_weights)
if target_tensor is not None:
# Teacher forcing: Feed the target as the next input
decoder_input = target_tensor[:, i].unsqueeze(1) # Teacher forcing
else:
# Without teacher forcing: use its own predictions as the next input
_, topi = decoder_output.topk(1)
decoder_input = topi.squeeze(-1).detach() # detach from history as input
decoder_outputs = torch.cat(decoder_outputs, dim=1)
decoder_outputs = F.log_softmax(decoder_outputs, dim=-1)
attentions = torch.cat(attentions, dim=1)
return decoder_outputs, decoder_hidden, attentions
def forward_step(self, input, hidden, encoder_outputs):
embedded = self.dropout(self.embedding(input))
query = hidden.permute(1, 0, 2)
context, attn_weights = self.attention(query, encoder_outputs)
input_gru = torch.cat((embedded, context), dim=2)
output, hidden = self.gru(input_gru, hidden)
output = self.out(output)
return output, hidden, attn_weights
注意
还有其他形式的注意力机制通过使用相对位置的方法来解决长度限制问题。在Effective Approaches to Attention-based Neural Machine Translation中阅读关于“局部注意力”的内容。
训练¶
准备训练数据¶
为了训练,对于每一对,我们需要一个输入张量(输入句子中单词的索引)和目标张量(目标句子中单词的索引)。在创建这些向量时,我们将在两个序列中附加EOS标记。
def indexesFromSentence(lang, sentence):
return [lang.word2index[word] for word in sentence.split(' ')]
def tensorFromSentence(lang, sentence):
indexes = indexesFromSentence(lang, sentence)
indexes.append(EOS_token)
return torch.tensor(indexes, dtype=torch.long, device=device).view(1, -1)
def tensorsFromPair(pair):
input_tensor = tensorFromSentence(input_lang, pair[0])
target_tensor = tensorFromSentence(output_lang, pair[1])
return (input_tensor, target_tensor)
def get_dataloader(batch_size):
input_lang, output_lang, pairs = prepareData('eng', 'fra', True)
n = len(pairs)
input_ids = np.zeros((n, MAX_LENGTH), dtype=np.int32)
target_ids = np.zeros((n, MAX_LENGTH), dtype=np.int32)
for idx, (inp, tgt) in enumerate(pairs):
inp_ids = indexesFromSentence(input_lang, inp)
tgt_ids = indexesFromSentence(output_lang, tgt)
inp_ids.append(EOS_token)
tgt_ids.append(EOS_token)
input_ids[idx, :len(inp_ids)] = inp_ids
target_ids[idx, :len(tgt_ids)] = tgt_ids
train_data = TensorDataset(torch.LongTensor(input_ids).to(device),
torch.LongTensor(target_ids).to(device))
train_sampler = RandomSampler(train_data)
train_dataloader = DataLoader(train_data, sampler=train_sampler, batch_size=batch_size)
return input_lang, output_lang, train_dataloader
训练模型¶
为了训练,我们通过编码器运行输入句子,并跟踪每个输出和最新的隐藏状态。然后解码器被给予标记作为其第一个输入,编码器的最后一个隐藏状态作为其第一个隐藏状态。
“教师强制”是指使用真实的目标输出作为每个下一个输入的概念,而不是使用解码器的猜测作为下一个输入。使用教师强制会导致它更快地收敛,但当训练好的网络被利用时,它可能会表现出不稳定性。
你可以观察到教师强制网络的输出,这些网络以连贯的语法读取,但偏离了正确的翻译——直观地说,它已经学会了表示输出语法,并且一旦教师告诉它前几个单词,它就可以“拾取”意义,但它并没有正确地学会如何从一开始就从翻译中创建句子。
由于PyTorch的autograd给我们的自由,我们可以通过一个简单的if语句随机选择是否使用教师强制。将teacher_forcing_ratio调高以更多地使用它。
def train_epoch(dataloader, encoder, decoder, encoder_optimizer,
decoder_optimizer, criterion):
total_loss = 0
for data in dataloader:
input_tensor, target_tensor = data
encoder_optimizer.zero_grad()
decoder_optimizer.zero_grad()
encoder_outputs, encoder_hidden = encoder(input_tensor)
decoder_outputs, _, _ = decoder(encoder_outputs, encoder_hidden, target_tensor)
loss = criterion(
decoder_outputs.view(-1, decoder_outputs.size(-1)),
target_tensor.view(-1)
)
loss.backward()
encoder_optimizer.step()
decoder_optimizer.step()
total_loss += loss.item()
return total_loss / len(dataloader)
这是一个辅助函数,用于根据当前时间和进度百分比打印已用时间和预计剩余时间。
import time
import math
def asMinutes(s):
m = math.floor(s / 60)
s -= m * 60
return '%dm %ds' % (m, s)
def timeSince(since, percent):
now = time.time()
s = now - since
es = s / (percent)
rs = es - s
return '%s (- %s)' % (asMinutes(s), asMinutes(rs))
整个训练过程如下所示:
启动计时器
初始化优化器和准则
创建训练对集合
开始为绘图创建空的损失数组
然后我们多次调用train,偶尔打印进度(示例百分比、到目前为止的时间、预计时间)和平均损失。
def train(train_dataloader, encoder, decoder, n_epochs, learning_rate=0.001,
print_every=100, plot_every=100):
start = time.time()
plot_losses = []
print_loss_total = 0 # Reset every print_every
plot_loss_total = 0 # Reset every plot_every
encoder_optimizer = optim.Adam(encoder.parameters(), lr=learning_rate)
decoder_optimizer = optim.Adam(decoder.parameters(), lr=learning_rate)
criterion = nn.NLLLoss()
for epoch in range(1, n_epochs + 1):
loss = train_epoch(train_dataloader, encoder, decoder, encoder_optimizer, decoder_optimizer, criterion)
print_loss_total += loss
plot_loss_total += loss
if epoch % print_every == 0:
print_loss_avg = print_loss_total / print_every
print_loss_total = 0
print('%s (%d %d%%) %.4f' % (timeSince(start, epoch / n_epochs),
epoch, epoch / n_epochs * 100, print_loss_avg))
if epoch % plot_every == 0:
plot_loss_avg = plot_loss_total / plot_every
plot_losses.append(plot_loss_avg)
plot_loss_total = 0
showPlot(plot_losses)
绘制结果¶
绘图是使用matplotlib完成的,使用训练时保存的损失值数组plot_losses。
import matplotlib.pyplot as plt
plt.switch_backend('agg')
import matplotlib.ticker as ticker
import numpy as np
def showPlot(points):
plt.figure()
fig, ax = plt.subplots()
# this locator puts ticks at regular intervals
loc = ticker.MultipleLocator(base=0.2)
ax.yaxis.set_major_locator(loc)
plt.plot(points)
评估¶
评估过程与训练过程大致相同,但没有目标,因此我们只需将解码器的预测结果反馈给自身,每一步都如此。每当它预测一个单词时,我们将其添加到输出字符串中,如果它预测到EOS标记,我们就在那里停止。我们还会存储解码器的注意力输出,以便稍后显示。
def evaluate(encoder, decoder, sentence, input_lang, output_lang):
with torch.no_grad():
input_tensor = tensorFromSentence(input_lang, sentence)
encoder_outputs, encoder_hidden = encoder(input_tensor)
decoder_outputs, decoder_hidden, decoder_attn = decoder(encoder_outputs, encoder_hidden)
_, topi = decoder_outputs.topk(1)
decoded_ids = topi.squeeze()
decoded_words = []
for idx in decoded_ids:
if idx.item() == EOS_token:
decoded_words.append('<EOS>')
break
decoded_words.append(output_lang.index2word[idx.item()])
return decoded_words, decoder_attn
我们可以从训练集中评估随机句子,并打印出输入、目标和输出,以做出一些主观的质量判断:
def evaluateRandomly(encoder, decoder, n=10):
for i in range(n):
pair = random.choice(pairs)
print('>', pair[0])
print('=', pair[1])
output_words, _ = evaluate(encoder, decoder, pair[0], input_lang, output_lang)
output_sentence = ' '.join(output_words)
print('<', output_sentence)
print('')
训练和评估¶
有了所有这些辅助函数(看起来像是额外的工作,但它使得运行多个实验变得更加容易),我们实际上可以初始化一个网络并开始训练。
请记住,输入的句子经过了严格的过滤。对于这个小数据集,我们可以使用相对较小的网络,包含256个隐藏节点和一个单一的GRU层。在MacBook CPU上大约40分钟后,我们会得到一些合理的结果。
注意
如果你运行这个笔记本,你可以训练、中断内核、评估,并在以后继续训练。注释掉初始化编码器和解码器的行,并再次运行trainIters。
hidden_size = 128
batch_size = 32
input_lang, output_lang, train_dataloader = get_dataloader(batch_size)
encoder = EncoderRNN(input_lang.n_words, hidden_size).to(device)
decoder = AttnDecoderRNN(hidden_size, output_lang.n_words).to(device)
train(train_dataloader, encoder, decoder, 80, print_every=5, plot_every=5)
Reading lines...
Read 135842 sentence pairs
Trimmed to 11445 sentence pairs
Counting words...
Counted words:
fra 4601
eng 2991
0m 31s (- 7m 53s) (5 6%) 1.5304
1m 2s (- 7m 16s) (10 12%) 0.6776
1m 32s (- 6m 41s) (15 18%) 0.3528
2m 3s (- 6m 9s) (20 25%) 0.1948
2m 33s (- 5m 37s) (25 31%) 0.1203
3m 3s (- 5m 5s) (30 37%) 0.0834
3m 33s (- 4m 34s) (35 43%) 0.0637
4m 3s (- 4m 3s) (40 50%) 0.0521
4m 34s (- 3m 33s) (45 56%) 0.0452
5m 4s (- 3m 2s) (50 62%) 0.0404
5m 34s (- 2m 32s) (55 68%) 0.0374
6m 4s (- 2m 1s) (60 75%) 0.0346
6m 34s (- 1m 31s) (65 81%) 0.0326
7m 5s (- 1m 0s) (70 87%) 0.0314
7m 35s (- 0m 30s) (75 93%) 0.0299
8m 5s (- 0m 0s) (80 100%) 0.0291
将dropout层设置为eval模式
encoder.eval()
decoder.eval()
evaluateRandomly(encoder, decoder)
> il est si mignon !
= he s so cute
< he s so cute <EOS>
> je vais me baigner
= i m going to take a bath
< i m going to take a bath <EOS>
> c est un travailleur du batiment
= he s a construction worker
< he s a construction worker <EOS>
> je suis representant de commerce pour notre societe
= i m a salesman for our company
< i m a salesman for our company <EOS>
> vous etes grande
= you re big
< you are big <EOS>
> tu n es pas normale
= you re not normal
< you re not normal <EOS>
> je n en ai pas encore fini avec vous
= i m not done with you yet
< i m not done with you yet <EOS>
> je suis desole pour ce malentendu
= i m sorry about my mistake
< i m sorry about my mistake <EOS>
> nous ne sommes pas impressionnes
= we re not impressed
< we re not impressed <EOS>
> tu as la confiance de tous
= you are trusted by every one of us
< you are trusted by every one of us <EOS>
可视化注意力¶
注意力机制的一个有用特性是其高度可解释的输出。因为它用于加权输入序列的特定编码器输出,我们可以想象在每个时间步骤中网络最关注的地方。
你可以简单地运行plt.matshow(attentions)来查看注意力输出显示为矩阵。为了更好的观看体验,我们将额外添加轴和标签:
def showAttention(input_sentence, output_words, attentions):
fig = plt.figure()
ax = fig.add_subplot(111)
cax = ax.matshow(attentions.cpu().numpy(), cmap='bone')
fig.colorbar(cax)
# Set up axes
ax.set_xticklabels([''] + input_sentence.split(' ') +
['<EOS>'], rotation=90)
ax.set_yticklabels([''] + output_words)
# Show label at every tick
ax.xaxis.set_major_locator(ticker.MultipleLocator(1))
ax.yaxis.set_major_locator(ticker.MultipleLocator(1))
plt.show()
def evaluateAndShowAttention(input_sentence):
output_words, attentions = evaluate(encoder, decoder, input_sentence, input_lang, output_lang)
print('input =', input_sentence)
print('output =', ' '.join(output_words))
showAttention(input_sentence, output_words, attentions[0, :len(output_words), :])
evaluateAndShowAttention('il n est pas aussi grand que son pere')
evaluateAndShowAttention('je suis trop fatigue pour conduire')
evaluateAndShowAttention('je suis desole si c est une question idiote')
evaluateAndShowAttention('je suis reellement fiere de vous')
input = il n est pas aussi grand que son pere
output = he is not as tall as his father <EOS>
/var/lib/workspace/intermediate_source/seq2seq_translation_tutorial.py:827: UserWarning:
set_ticklabels() should only be used with a fixed number of ticks, i.e. after set_ticks() or using a FixedLocator.
/var/lib/workspace/intermediate_source/seq2seq_translation_tutorial.py:829: UserWarning:
set_ticklabels() should only be used with a fixed number of ticks, i.e. after set_ticks() or using a FixedLocator.
input = je suis trop fatigue pour conduire
output = i m too tired to drive <EOS>
/var/lib/workspace/intermediate_source/seq2seq_translation_tutorial.py:827: UserWarning:
set_ticklabels() should only be used with a fixed number of ticks, i.e. after set_ticks() or using a FixedLocator.
/var/lib/workspace/intermediate_source/seq2seq_translation_tutorial.py:829: UserWarning:
set_ticklabels() should only be used with a fixed number of ticks, i.e. after set_ticks() or using a FixedLocator.
input = je suis desole si c est une question idiote
output = i m sorry if this is a stupid question <EOS>
/var/lib/workspace/intermediate_source/seq2seq_translation_tutorial.py:827: UserWarning:
set_ticklabels() should only be used with a fixed number of ticks, i.e. after set_ticks() or using a FixedLocator.
/var/lib/workspace/intermediate_source/seq2seq_translation_tutorial.py:829: UserWarning:
set_ticklabels() should only be used with a fixed number of ticks, i.e. after set_ticks() or using a FixedLocator.
input = je suis reellement fiere de vous
output = i m really proud of you guys <EOS>
/var/lib/workspace/intermediate_source/seq2seq_translation_tutorial.py:827: UserWarning:
set_ticklabels() should only be used with a fixed number of ticks, i.e. after set_ticks() or using a FixedLocator.
/var/lib/workspace/intermediate_source/seq2seq_translation_tutorial.py:829: UserWarning:
set_ticklabels() should only be used with a fixed number of ticks, i.e. after set_ticks() or using a FixedLocator.
练习¶
尝试使用不同的数据集
另一种语言对
人类 → 机器(例如物联网命令)
聊天 → 响应
问题 → 答案
用预训练的词嵌入替换嵌入,例如
word2vec或GloVe尝试使用更多的层、更多的隐藏单元和更多的句子。比较训练时间和结果。
如果您使用一个翻译文件,其中对包含两个相同的短语 (
I am test \t I am test),您可以将其用作自动编码器。尝试 这样做:训练为自编码器
仅保存编码器网络
从那里训练一个新的解码器用于翻译
脚本的总运行时间: (8 分钟 13.343 秒)





