PartialDependenceDisplay#

class sklearn.inspection.PartialDependenceDisplay(pd_results, *, features, feature_names, target_idx, deciles, kind='average', subsample=1000, random_state=None, is_categorical=None)#

部分依赖图 (PDP)。

这也可以显示个体部分依赖,通常被称为:个体条件期望 (ICE)。

建议使用 from_estimator 来创建一个 PartialDependenceDisplay 。所有参数都存储为属性。

更多信息请参阅 使用部分依赖的高级绘图用户指南

Added in version 0.22.

Parameters:
pd_resultslist of Bunch

partial_dependencefeatures 的结果。

featureslist of (int,) or list of (int, int)

给定图的特征索引。一个整数的元组将绘制一个特征的部分依赖曲线。两个整数的元组将绘制一个二维部分依赖曲线作为等高线图。

feature_nameslist of str

对应于 features 中索引的特征名称。

target_idxint
  • 在多类设置中,指定应为其计算 PDP 的类。请注意,对于二分类,总是使用正类(索引 1)。

  • 在多输出设置中,指定应为其计算 PDP 的任务。

在二分类或经典回归设置中忽略。

decilesdict

features 中特征索引的十分位数。

kind{‘average’, ‘individual’, ‘both’} or list of such str, default=’average’

是否绘制所有样本的平均部分依赖或每个样本一条线或两者都绘制。

  • kind='average' 结果是传统的 PD 图;

  • kind='individual' 结果是 ICE 图;

  • kind='both' 结果是在同一图上绘制 ICE 和 PD。

可以提供一个这样的字符串列表来为每个图指定 kind 。列表的长度应与 features 中请求的交互次数相同。

Note

ICE (‘individual’ 或 ‘both’) 对于 2 路交互图不是有效选项。因此,将引发错误。2 路交互图应始终配置为使用 ‘average’ kind。

Note

method='recursion' 选项仅适用于 kind='average'sample_weights=None 。计算个体依赖和加权平均需要使用较慢的 method='brute'

Added in version 0.24: 添加 kind 参数,包含 'average''individual''both' 选项。

Added in version 1.1: 添加为每个图传递字符串列表指定 kind 的可能性。

subsamplefloat, int or None, default=1000

kind 为 ‘individual’ 或 ‘both’ 时 ICE 曲线的采样。如果为浮点数,应在 0.0 和 1.0 之间,并表示用于绘制 ICE 曲线的数据集比例。如果为整数,表示使用的最大绝对样本数。

请注意,当 kind='both' 时,仍使用完整数据集计算部分依赖。

Added in version 0.24.

random_stateint, RandomState instance or None, default=None

控制选择样本时的随机性,当 subsamples 不为 None 时。详见 Glossary

Added in version 0.24.

is_categoricallist of (bool,) or list of (bool, bool), default=None

每个目标特征在 features 中是否为分类特征。列表大小应与 features 相同。如果为 None ,则所有特征都被认为是连续的。

Added in version 1.2.

Attributes:
bounding_ax_matplotlib Axes or None

如果 ax 是轴或 None, bounding_ax_ 是绘制部分依赖图网格的轴。如果 ax 是轴列表或轴的 numpy 数组, bounding_ax_ 为 None。

axes_ndarray of matplotlib Axes

如果 ax 是轴或 None, axes_[i, j] 是第 i 行第 j 列的轴。如果 ax 是轴列表, axes_[i]ax 中的第 i 项。None 元素对应于该位置不存在的轴。

lines_ndarray of matplotlib Artists

如果 ax 是轴或 None, lines_[i, j] 是第 i 行第 j 列的部分依赖曲线。如果 ax 是轴列表, lines_[i] 是对应于 ax 中第 i 项的部分依赖曲线。None 元素对应于不存在的轴或不包含线图的轴。

deciles_vlines_ndarray of matplotlib LineCollection

如果 ax 是轴或 None, vlines_[i, j] 是第 i 行第 j 列的 x 轴十分位线的线集合。如果 ax 是轴列表, vlines_[i] 对应于 ax 中的第 i 项。None 元素对应于不存在的轴或不包含 PDP 图的轴。

Added in version 0.23.

deciles_hlines_ndarray of matplotlib LineCollection

如果 ax 是轴或 None, vlines_[i, j] 是第 i 行第 j 列的 y 轴十分位线的线集合。如果 ax 是轴列表, vlines_[i] 对应于 ax 中的第 i 项。None 元素对应于不存在的轴或不包含 2 路图的轴。

Added in version 0.23.

contours_ndarray of matplotlib Artists

如果 ax 是轴或 None, contours_[i, j] 是第 i 行第 j 列的部分依赖图。如果 ax 是轴列表, contours_[i] 是对应于 ax 中第 i 项的部分依赖图。None 元素对应于不存在的轴或不包含等高线图的轴。

bars_ndarray of matplotlib Artists

如果 ax 是轴或 None, bars_[i, j] 是第 i 行第 j 列的部分依赖条形图(对于分类特征)。如果 ax 是轴列表, bars_[i] 是对应于 ax 中第 i 项的部分依赖条形图。None 元素对应于不存在的轴或不包含条形图的轴。

Added in version 1.2.

heatmaps_ndarray of matplotlib Artists

如果 ax 是轴或 None, heatmaps_[i, j] 是第 i 行第 j 列的部分依赖热图(对于一对分类特征)。如果 ax 是轴列表, heatmaps_[i] 是对应于 ax 中第 i 项的部分依赖热图。None 元素对应于不存在的轴或不包含热图的轴。

Added in version 1.2.

figure_matplotlib Figure

包含部分依赖图的图形。

See also

partial_dependence

计算部分依赖值。

PartialDependenceDisplay.from_estimator

绘制部分依赖。

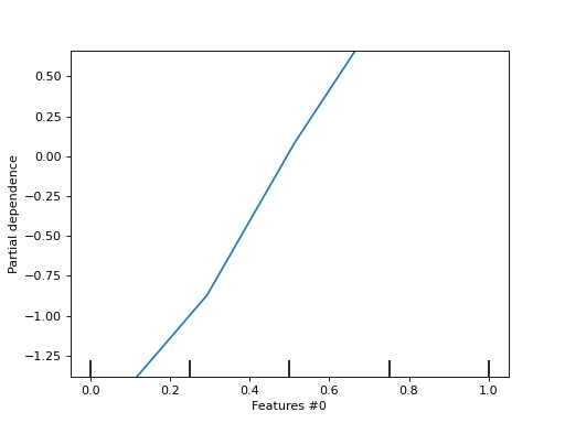
Examples

>>> import numpy as np
>>> import matplotlib.pyplot as plt
>>> from sklearn.datasets import make_friedman1
>>> from sklearn.ensemble import GradientBoostingRegressor
>>> from sklearn.inspection import PartialDependenceDisplay
>>> from sklearn.inspection import partial_dependence
>>> X, y = make_friedman1()
>>> clf = GradientBoostingRegressor(n_estimators=10).fit(X, y)
>>> features, feature_names = [(0,)], [f"Features #{i}" for i in range(X.shape[1])]
>>> deciles = {0: np.linspace(0, 1, num=5)}
>>> pd_results = partial_dependence(
...     clf, X, features=0, kind="average", grid_resolution=5)
>>> display = PartialDependenceDisplay(
...     [pd_results], features=features, feature_names=feature_names,
...     target_idx=0, deciles=deciles
... )
>>> display.plot(pdp_lim={1: (-1.38, 0.66)})
<...>
>>> plt.show()
../../_images/sklearn-inspection-PartialDependenceDisplay-1.png
classmethod from_estimator(estimator, X, features, *, sample_weight=None, categorical_features=None, feature_names=None, target=None, response_method='auto', n_cols=3, grid_resolution=100, percentiles=(0.05, 0.95), method='auto', n_jobs=None, verbose=0, line_kw=None, ice_lines_kw=None, pd_line_kw=None, contour_kw=None, ax=None, kind='average', centered=False, subsample=1000, random_state=None)#

部分依赖(PD)和个体条件期望(ICE)图。

部分依赖图、个体条件期望图或两者的叠加可以通过设置 kind 参数来绘制。 len(features) 个图将排列在一个具有 n_cols 列的网格中。双向部分依赖图将绘制为等高线图。特征值的十分位数将显示在一维图的x轴上,以及二维图的x轴和y轴上。

更多信息请参阅 用户指南

Note

PartialDependenceDisplay.from_estimator 不支持在多次调用中使用相同的轴。要绘制多个估计器的部分依赖图,请将第一次调用创建的轴传递给第二次调用:

>>> from sklearn.inspection import PartialDependenceDisplay
>>> from sklearn.datasets import make_friedman1
>>> from sklearn.linear_model import LinearRegression
>>> from sklearn.ensemble import RandomForestRegressor
>>> X, y = make_friedman1()
>>> est1 = LinearRegression().fit(X, y)
>>> est2 = RandomForestRegressor().fit(X, y)
>>> disp1 = PartialDependenceDisplay.from_estimator(est1, X,
...                                                 [1, 2])
>>> disp2 = PartialDependenceDisplay.from_estimator(est2, X, [1, 2],
...                                                 ax=disp1.axes_)

Warning

对于 GradientBoostingClassifierGradientBoostingRegressor'recursion' 方法(默认使用)不会考虑提升过程中的 init 预测器。实际上,这将产生与 'brute' 方法相同的值,直到目标响应中的一个常数偏移量,前提是 init 是一个常数估计器(这是默认的)。然而,如果 init 不是常数估计器, 'recursion' 方法的部分依赖值将不正确,因为偏移量将是样本依赖的。最好使用 'brute' 方法。请注意,这仅适用于 GradientBoostingClassifierGradientBoostingRegressor ,不适用于 HistGradientBoostingClassifierHistGradientBoostingRegressor

Added in version 1.0.

Parameters:
estimatorBaseEstimator

一个已拟合的估计器对象,实现 predictpredict_probadecision_function 。 不支持多输出多类分类器。

X{array-like, dataframe} of shape (n_samples, n_features)

X 用于生成目标 features 的网格值(其中将评估部分依赖), 并且在 method'brute' 时生成补全特征的值。

featureslist of {int, str, pair of int, pair of str}

要为其创建PDP的目标特征。 如果 features[i] 是整数或字符串,则创建一维PDP; 如果 features[i] 是元组,则创建二维PDP(仅在 kind='average' 时支持)。 每个元组的大小必须为2。 如果任何条目是字符串,则它必须在 feature_names 中。

sample_weightarray-like of shape (n_samples,), default=None

样本权重用于计算加权平均值时。如果为 None ,则样本等权重。 如果 sample_weight 不是 None ,则 method 将设置为 'brute' 。 请注意, sample_weight 对于 kind='individual' 被忽略。

Added in version 1.3.

categorical_featuresarray-like of shape (n_features,) or shape (n_categorical_features,), dtype={bool, int, str}, default=None

指示分类特征。

  • None :不考虑任何特征为分类特征;

  • 布尔数组类:形状为 (n_features,) 的布尔掩码 指示哪些特征是分类特征。因此,此数组的形状与 X.shape[1] 相同;

  • 整数或字符串数组类:整数索引或字符串 指示分类特征。

Added in version 1.2.

feature_namesarray-like of shape (n_features,), dtype=str, default=None

每个特征的名称; feature_names[i] 持有索引为 i 的特征的名称。 默认情况下,特征的名称对应于它们的数值索引(对于NumPy数组)和pandas dataframe的列名。

targetint, default=None
  • 在多类设置中,指定应为其计算PDP的类。请注意,对于二分类,始终使用正类(索引1)。

  • 在多输出设置中,指定应为其计算PDP的任务。

在二分类或经典回归设置中被忽略。

response_method{‘auto’, ‘predict_proba’, ‘decision_function’}, default=’auto’

指定使用 predict_proba 还是 decision_function 作为目标响应。对于回归器, 此参数被忽略,响应始终是 predict 的输出。默认情况下,首先尝试 predict_proba , 如果不存在,则回退到 decision_function 。如果 method'recursion' ,响应始终是 decision_function 的输出。

n_colsint, default=3

网格图中列的最大数量。仅在 ax 是单个轴或 None 时有效。

grid_resolutionint, default=100

每个目标特征的图轴上等间距点的数量。

percentilestuple of float, default=(0.05, 0.95)

用于创建PDP轴极端值的下限和上限百分位数。必须在 [0, 1] 范围内。

methodstr, default=’auto’

用于计算平均预测的方法:

请参阅 此注释 了解 'brute''recursion' 方法之间的差异。

n_jobsint, default=None

用于计算部分依赖的CPU数量。 计算在 features 参数指定的特征上并行化。

None 表示 1,除非在 joblib.parallel_backend 上下文中。 -1 表示使用所有处理器。有关更多详细信息,请参阅 Glossary

verboseint, default=0

部分依赖计算期间的详细输出。

line_kwdict, default=None

传递给 matplotlib.pyplot.plot 调用的字典。 用于一维部分依赖图。它可以用于定义 ice_lines_kwpdp_line_kw 的常见属性。

ice_lines_kwdict, default=None

传递给 matplotlib.pyplot.plot 调用的字典。 用于一维部分依赖图中ICE线的字典。 ice_lines_kw 中定义的键值对优先于 line_kw

pd_line_kwdict, default=None

传递给 matplotlib.pyplot.plot 调用的字典。 用于一维部分依赖图中部分依赖的字典。 pd_line_kw 中定义的键值对优先于 line_kw

contour_kwdict, default=None

传递给 matplotlib.pyplot.contourf 调用的字典。 用于二维部分依赖图。

axMatplotlib axes or array-like of Matplotlib axes, default=None
  • 如果传递单个轴,则将其视为边界轴,并在其内部绘制部分依赖图网格。 n_cols 参数控制网格中的列数。

  • 如果传递轴数组类,则直接在这些轴中绘制部分依赖图。

  • 如果为 None ,则创建图形和边界轴,并视为单轴情况。

kind{‘average’, ‘individual’, ‘both’}, default=’average’

是否绘制部分依赖图,每个样本一条线,或两者都绘制。

  • kind='average' 结果是传统的PD图;

  • kind='individual' 结果是ICE图。

请注意,快速 method='recursion' 选项仅适用于 kind='average'sample_weights=None 。计算个体依赖并进行加权平均需要使用较慢的 method='brute'

centeredbool, default=False

如果为 True ,ICE和PD线将从y轴的原点开始。默认情况下不进行中心化。

Added in version 1.1.

subsamplefloat, int or None, default=1000

kind 为 ‘individual’ 或 ‘both’ 时的ICE曲线采样。 如果为 float ,应在 0.0 和 1.0 之间,并表示用于绘制ICE曲线的数据集比例。如果为 int ,表示要使用的样本绝对数量。

请注意,当 kind='both' 时,仍使用完整数据集计算平均部分依赖。

random_stateint, RandomState instance or None, default=None

控制当 subsamples 不是 Nonekind'both''individual' 时所选样本的随机性。 有关详细信息,请参阅 Glossary

Returns:
displayPartialDependenceDisplay

See also

partial_dependence

计算部分依赖值。

Examples

>>> import matplotlib.pyplot as plt
>>> from sklearn.datasets import make_friedman1
>>> from sklearn.ensemble import GradientBoostingRegressor
>>> from sklearn.inspection import PartialDependenceDisplay
>>> X, y = make_friedman1()
>>> clf = GradientBoostingRegressor(n_estimators=10).fit(X, y)
>>> PartialDependenceDisplay.from_estimator(clf, X, [0, (0, 1)])
<...>
>>> plt.show()
../../_images/sklearn-inspection-PartialDependenceDisplay-2.png
plot(*, ax=None, n_cols=3, line_kw=None, ice_lines_kw=None, pd_line_kw=None, contour_kw=None, bar_kw=None, heatmap_kw=None, pdp_lim=None, centered=False)#

绘制部分依赖图。

Parameters:
axMatplotlib轴或Matplotlib轴的类数组对象,默认=None
  • 如果传递单个轴,则将其视为边界轴,并在这些边界内绘制部分依赖图网格。 n_cols 参数控制网格中的列数。

  • 如果传递轴的类数组对象,则部分依赖图将直接绘制到这些轴中。

  • 如果为 None ,则创建图形和边界轴,并视为单轴情况。

n_colsint, 默认=3

网格图中的最大列数。仅在 ax 为单个轴或 None 时有效。

line_kwdict, 默认=None

传递给 matplotlib.pyplot.plot 调用的字典。用于一维部分依赖图。

ice_lines_kwdict, 默认=None

传递给 matplotlib.pyplot.plot 调用的字典。用于一维部分依赖图中的ICE线。 ice_lines_kw 中定义的键值对优先于 line_kw

Added in version 1.0.

pd_line_kwdict, 默认=None

传递给 matplotlib.pyplot.plot 调用的字典。用于一维部分依赖图中的部分依赖。 pd_line_kw 中定义的键值对优先于 line_kw

Added in version 1.0.

contour_kwdict, 默认=None

传递给 matplotlib.pyplot.contourf 调用的字典。用于二维部分依赖图。

bar_kwdict, 默认=None

传递给 matplotlib.pyplot.bar 调用的字典。用于一维分类部分依赖图。

Added in version 1.2.

heatmap_kwdict, 默认=None

传递给 matplotlib.pyplot.imshow 调用的字典。用于二维分类部分依赖图。

Added in version 1.2.

pdp_limdict, 默认=None

全局平均预测的最小值和最大值,使得所有图将具有相同的尺度和平移限制。 pdp_lim[1] 是单个部分依赖曲线的全局最小值和最大值。 pdp_lim[2] 是二维部分依赖曲线的全局最小值和最大值。如果为 None (默认),则限制将从所有预测的全局最小值和最大值推断。

Added in version 1.1.

centeredbool, 默认=False

如果为 True ,ICE和PD线将从y轴的原点开始。默认情况下,不进行中心化。

Added in version 1.1.

Returns:
displayPartialDependenceDisplay

返回包含部分依赖图的:class:~sklearn.inspection.PartialDependenceDisplay 对象。