钩子(Hooks)简介¶
概念¶
钩子(Hook)由钩子规范和钩子实现两部分组成。
钩子规范¶
Kedro为特定的执行点定义了钩子规范,用户可以在这些点注入额外的行为。目前,hooks中提供了以下钩子规范:
after_context_createdafter_catalog_createdbefore_pipeline_runbefore_dataset_loadedafter_dataset_loadedbefore_node_runafter_node_runbefore_dataset_savedafter_dataset_savedafter_pipeline_runon_node_erroron_pipeline_error
非错误钩子的命名约定为,其中:
和表示钩子执行的时间点,例如before(在<某操作>运行之前)或was run after(在<某对象>创建之后)。was created 指代Kedro执行时间线中该Hook添加额外行为的相关组件,例如catalog、node和pipeline。
错误钩子的命名约定是on_,其中:
指代Kedro执行时间线中抛出错误的相关组件。
hooks 列出了完整的规范,您可以通过提供实现来注入额外的行为。
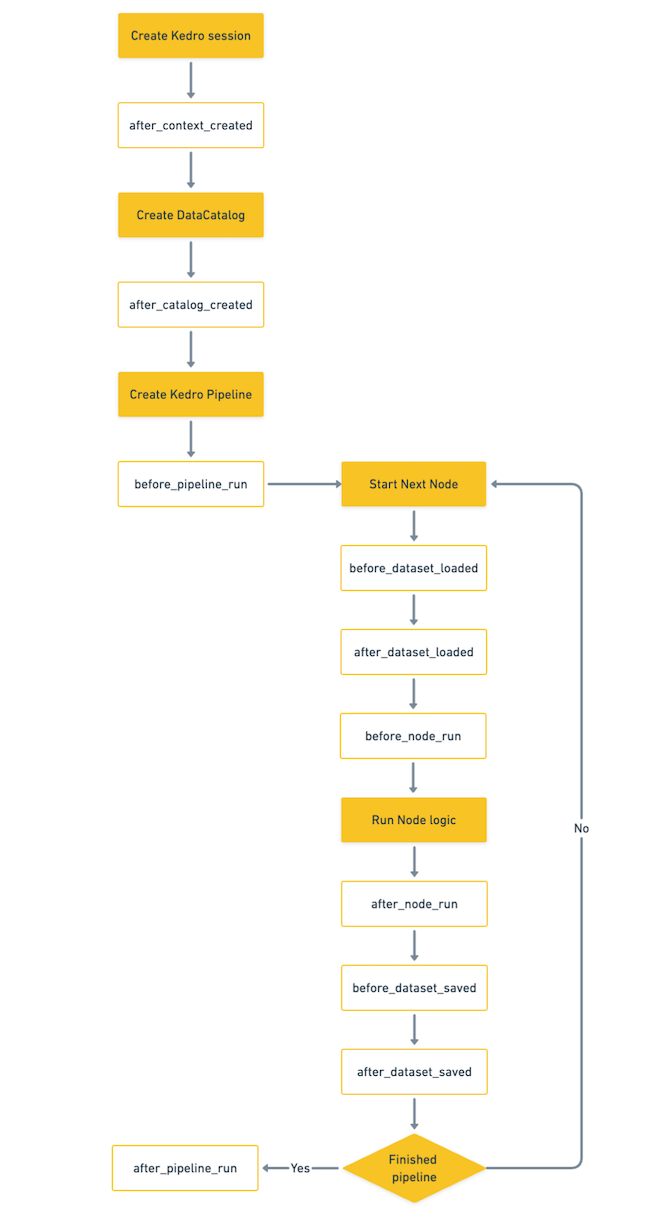
该图展示了在kedro run期间钩子的执行顺序:

CLI 钩子¶
Kedro 定义了一小组 CLI 钩子,用于在 Kedro CLI 命令执行时注入额外行为:
before_command_runafter_command_run
这是kedro-telemetry插件在底层所依赖的功能,用于收集CLI使用统计数据。
钩子实现¶
要将Hooks添加到您的Kedro项目中,您必须:
创建或修改文件
src/来为特定的Hook规范定义一个Hook实现,该规范描述了您想要注入额外行为的位置/hooks.py 在
src/文件中的/settings.py HOOKS键下注册该Hook实现
定义钩子实现¶
钩子(Hook)的实现应与规范同名。钩子必须提供一个具体实现,使用对应规范参数的一个子集(不需要使用全部参数)。
要声明一个Hook实现,请使用@hook_impl装饰器。
例如, after_catalog_created() Hook 规范的全部签名为:
@hook_spec
def after_catalog_created(
self,
catalog: DataCatalog,
conf_catalog: Dict[str, Any],
conf_creds: Dict[str, Any],
save_version: str,
load_versions: Dict[str, str],
) -> None:
pass
不过,如果您只想在数据目录创建后使用此Hook来列出其内容,您的Hook实现可以非常简单:
# src/<package_name>/hooks.py
import logging
from kedro.framework.hooks import hook_impl
from kedro.io import DataCatalog
class DataCatalogHooks:
@property
def _logger(self):
return logging.getLogger(__name__)
@hook_impl
def after_catalog_created(self, catalog: DataCatalog) -> None:
self._logger.info(catalog.list())
注意
包含Hooks实现的模块名称可以任意命名,不限于hooks.py。
我们建议您在项目中创建的hooks.py文件内,将相关的Hook实现按命名空间(最好是一个类)进行分组。
向Kedro注册钩子实现¶
钩子实现应通过src/文件中的HOOKS键注册到Kedro。
您可以为同一规范注册多个实现。它们将按照后进先出(LIFO)的顺序被调用。
以下示例设置了一个钩子,以便每次创建数据目录后,都会调用after_data_catalog_created的实现。
# src/<package_name>/settings.py
from <package_name>.hooks import ProjectHooks, DataCatalogHooks
HOOKS = (ProjectHooks(), DataCatalogHooks())
Kedro默认启用了自动发现功能。这意味着任何已安装并声明了Hooks入口点的插件都会被自动注册。如需了解如何为自定义插件启用此功能,请参阅我们的插件开发指南。
注意
自动发现的Hooks将优先运行,随后执行在settings.py中指定的Hooks。
通过插件自动注册的钩子¶
你可以通过创建一个Kedro插件来自动注册一个Hook(可通过pip安装)。Kedro提供了kedro.hooks入口点来轻松扩展此功能。
禁用自动注册插件的Hooks¶
自动注册插件的Hooks可以通过settings.py按如下方式禁用:
# src/<package_name>/settings.py
DISABLE_HOOKS_FOR_PLUGINS = ("<plugin_name>",)
其中是已安装插件的名称,必须禁用该插件的自动注册Hooks。
钩子执行顺序¶
钩子遵循后进先出(LIFO)的顺序,这意味着第一个注册的钩子将最后执行。
钩子按以下顺序注册:
settings.py中的项目钩子 - 如果你有HOOKS = (hook_a, hook_b,),那么hook_b会在hook_a之前执行在
kedro.hooks中注册的插件钩子,按字母顺序排列
通常情况下,Hook的执行顺序无法保证,您不应依赖它。如果需要确保某个特定的Hook最先或最后执行,可以使用tryfirst或trylast参数来修饰hook_impl。
底层原理¶
在底层实现上,我们使用pytest的pluggy来实现Kedro的Hook机制。我们建议阅读其文档以了解更多关于底层实现的细节。
注意
当项目的日志级别设置为DEBUG时,钩子将使用pluggy的追踪功能记录每个钩子的执行情况。这对调试很有帮助,但可能会产生大量日志并拖慢管道执行速度。您可以通过将日志级别设为INFO或更高来禁用此功能。